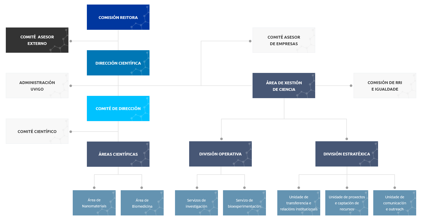
Estrutura e organización
A estrutura organizativa do centro está formada pola comisión reitora da Universidade de Vigo, a dirección, o comité de dirección e científico do centro e o comité asesor externo.

Dirección
Comité de Dirección
O comité de dirección está formado por dirección e representantes das dúas grandes áreas de investigación do centro, co obxecto de axilizar a súa xestión.
Comité Asesor Científico Externo (CAE)
Comité Científico
A Comisión Científica do CINBIO está composta polos coordinadores dos grupos de investigación adscritos ao centro. Ten como finalidade o control e seguimento da misión e estratexia.
EBAB
Consello Asesor Empresarial Externo (External Business Advisory Board-EBAB) do CINBIO constituiuse en 2022, e é froito da aposta do centro para mellorar a productividade e a competitividade, representando unha oportunidade única para establecer colaboracións co tecido empresarial existente no entorno, ampliando áreas de negocio e creando sinergias. O Board, co apoio da Unidade de Transferencia e Innovación do CINBIO, proporciona asesoramento, apoio no desenvolvemento de novas ideas de negocio e guía nas principais tendencias tecnolóxicas do entorno socioeconómico actual.